令和8年度(2026年度)診療報酬改定について、答申がされました。
今回は、医療安全管理者様が知っておきたい2026年度診療報酬改定項目についてご紹介します。
ただし、詳細については3月上旬の告示を待たなければなりません。
施設基準や解釈通知などについて、また改めてご案内します。
例年、あまり医療安全体制について診療報酬改定などで触れられることは無いのですが、今回は議題にあがっています。
なぜ、今回議題に上がっているのか・何が議論のベースになっているのかという部分は、こちらをご確認ください。
※ここで紹介する内容は2026年2月16日(月)現在の情報に基づいています。
診療報酬改定 医療安全に関する議論
医療安全対策加算が約2倍へ
医療安全管理者様にとっては、この改定が一番影響が大きいでしょう。
- 医療安全対策加算1 160点
- 医療安全対策加算2 70点
どちらも約2倍の点数評価となりました。
施設基準がどうなるのか見えていないため、業務への影響・負担具合は何とも言えません。
医療安全業務に携わってきた方のご努力が、評価・期待されていることのあらわれだと捉えています。
医療安全対策地域連携加算1・2は、変更ありません。

専従要件の見直し
医療安全対策加算1に関わる専従要件の基準が見直されます。
具体的には、「月16時間までに限り、当該業務の実施時間以外に他の業務に従事することは差し支えない。」とされています。
この考え方は、感染症対策向上加算や緩和ケア診療加算、褥瘡ハイリスク患者ケア加算なども同様に適応されます。それぞれの分野における専従者の専門的な知見をもっと活かしてほしい、という意図を感じます。

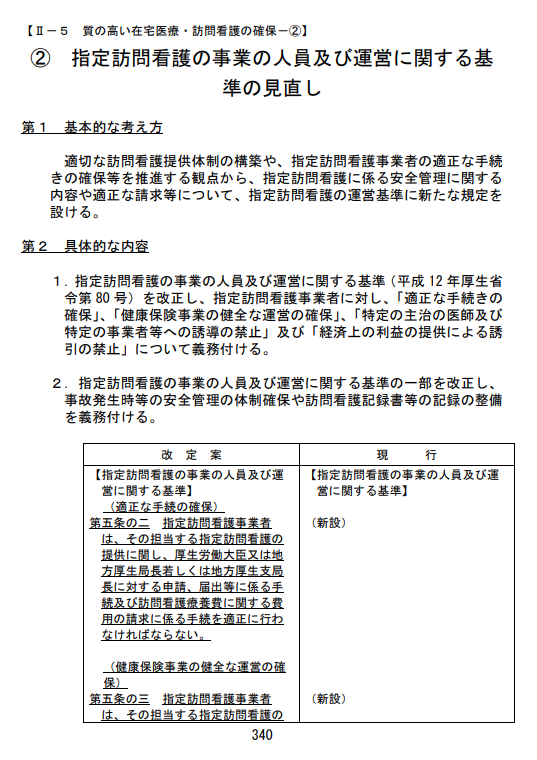
訪問看護についても安全管理の体制確保を
指定訪問看護について、提供体制やサービスの適正化を目的に、運営基準や算定項目の見直しが行われます。
運営基準の中に、「事故発生時等の安全管理の体制確保」が義務として盛り込まれました。
院内の訪問看護事業についても、安全管理体制の整備や確保が求められます。
(事故発生時の対応等)
第二十八条 条 指定訪問看護事業者は、利用者に対する指定訪問看護の提供により事故が発生した場合は、全国健康保険協会、後期高齢者医療広域連合又は健康保険組合、当該利用者の家族等に連絡を行うとともに、必要な措置を講じなければならない。
2 (略)
3(新設) 指定訪問看護事業者は、指定訪問看護に係る安全管理のための体制を確保しなければならない。

医療法施行規則の改正
関連して、医療法施行規則にも医療安全分野に関連する改正点があります。
診療報酬改定は2026年6月1日より施行ですが、医療法施行規則は2026年4月1日から施行されます。
概要は、下記のとおりです。
(1)全ての病院及び入院・入所施設を有する診療所・助産所に医療安全管理者の配置を求めることとする。(医療安全管理体制関係)
(2)全ての病院・診療所・助産所の管理者に、医療安全の取組に関する記録の整備を求めることとする。(医療事故調査制度関係)
(3)全ての病院及び一定件数の手術や分娩を実施している入院・入所施設を有する診療所・助産所の管理者は、医療事故調査制度に携わる者に研修を受講させるものとする。(医療事故調査制度関係)
(4)その他所要の改正を行う。
具体的な配置の在り方・整備の在り方は、まだ見えない部分があります。
自院の体制・医療安全の取り組みに関する記録の整備は問題ないのか、ぜひ一度ご確認ください。


参考:診療報酬改定 その他の項目
医療安全に関する議論ではないですが、関連しそうな部分についてもご紹介します。
今回の改正は、「新たな地域医療構想」と「人手不足・賃上げ・物価高騰への対応」という2大テーマがあるように感じています。
ICT等の活用による看護業務効率化の推進
今回の改定の目玉の一つです。
ICT機器等を組織的に活用した場合に、入院基本料等の看護要員の配置基準が緩和されます。
1割以内の減少が認められます。
具体的には、下記のような機器の活用が想定されています。
- 見守りセンサーやカメラ
- 音声入力や生成AI
- インカムやチャット
今回の改定をきっかけに、あらたなICT機器を導入する病院様も増えるのではないかと考えています。
見守りセンサーやカメラによる転倒の予防、早期発見などは期待できるものの、近年話題になっている「現場のアラート疲れ」など、医療安全としての新しい課題も出てくるのではないでしょうか。
医師事務作業補助体制加算についても、ICT機器等の活用で配置基準の緩和がされます。

RRS(院内迅速対応システム)の取り組み
RRSは、2022年診療報酬改定で新設された「急性期充実体制加算」の要件となりました。
今回の改定では、総合入院体制加算と急性期充実体制加算が統合されて、「急性期総合体制加算」へ統合されます。
急性期総合体制加算でも、RRS(入院患者の病状の急変の兆候を捉えて対応する体制を確保していること。)の取り組みが施設基準に含まれます。
医療安全に関する学会や専門雑誌でも、RRSに関する取り組みを頻繁に目にするようになりました。
医療安全管理者様の業務に直接関係は無いかもしれませんが、今後も目にする機会が増えるのではないかと考えています。
まとめ
本記事では、令和8年度(2026年度)診療報酬改定について、医療安全に関する答申をまとめ、紹介しました。
e-Risknは、医療安全管理者のお役に立てる情報発信を続けてまいります。
